Bestand:Eoverdracht use case aanmelda.png

Uit informatiestandaarden
Versie door Jacob Engel (overleg | bijdragen) op 28 apr 2021 om 11:30 (E-overdracht use case diagram aanmelding, versie a (numerieke karakters in bestandsnamen helaas niet ondersteund door wiki))
(wijz) ← Oudere versie | Huidige versie (wijz) | Nieuwere versie → (wijz)
Naar navigatie springen Naar zoeken springen

Oorspronkelijk bestand (1.144 × 1.096 pixels, bestandsgrootte: 79 kB, MIME-type: image/png)

Beschrijving

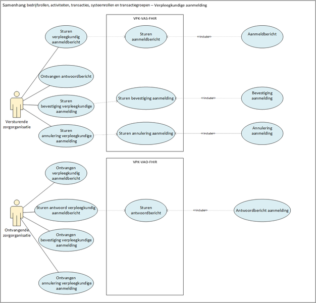
E-overdracht use case diagram aanmelding, versie a (numerieke karakters in bestandsnamen helaas niet ondersteund door wiki)

Bestandsgeschiedenis

Klik op een datum/tijd om het bestand te zien zoals het destijds was.

Datum/tijdMiniatuurAfmetingenGebruikerOpmerking
huidige versie28 apr 2021 11:30Miniatuurafbeelding voor de versie van 28 apr 2021 11:301.144 × 1.096 (79 kB)Jacob Engel (overleg | bijdragen)E-overdracht use case diagram aanmelding, versie a (numerieke karakters in bestandsnamen helaas niet ondersteund door wiki)

Metadata